|
rpm 6.0.1
The RPM Package Manager
|
#include <unistd.h>

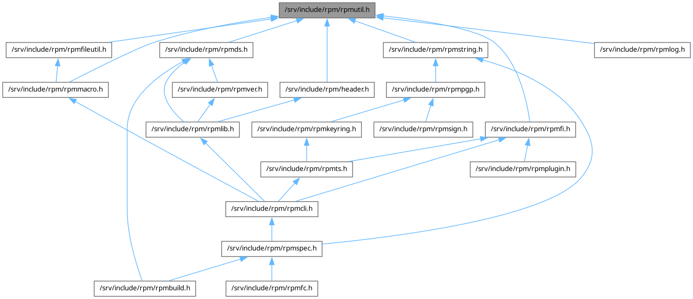
Go to the source code of this file.
Typedefs | |
| typedef void *(* | rpmMemFailFunc) (size_t size, void *data) |
Functions | |
| RPM_GNUC_MALLOC | RPM_GNUC_ALLOC_SIZE (1) void *rmalloc(size_t size) |
| RPM_GNUC_MALLOC | RPM_GNUC_ALLOC_SIZE2 (1, 2) void *rcalloc(size_t nmemb |
| RPM_GNUC_MALLOC | RPM_GNUC_ALLOC_SIZE2 (2, 3) void *rreallocn(void *ptr |
| void * | rrealloc (void *ptr, size_t size) |
| char * | rstrdup (const char *str) |
| char * | rstrndup (const char *str, size_t n) |
| void * | rfree (void *ptr) |
| const char * | rgetprogname (void) |
| void | rsetprogname (const char *pn) |
| rpmMemFailFunc | rpmSetMemFail (rpmMemFailFunc func, void *data) |
Variables | |
| RPM_GNUC_MALLOC size_t | size |
| RPM_GNUC_MALLOC size_t | nmemb |
Miscellaneous utility macros:
Copied from glib, names replaced to avoid clashing with glib.